工科小王子 荣誉会员 荣誉会员 注册 2016-08-10 消息 1,219 反馈评分 196 点数 101 性别 男 2019-10-17 #2 工科小王子 说: 浏览附件334620 浏览附件334621 点击展开... 迎宾北路改造效果图
工科小王子 荣誉会员 荣誉会员 注册 2016-08-10 消息 1,219 反馈评分 196 点数 101 性别 男 2019-10-17 #6 工科小王子 说: 浏览附件334627 省道S543改造 点击展开...
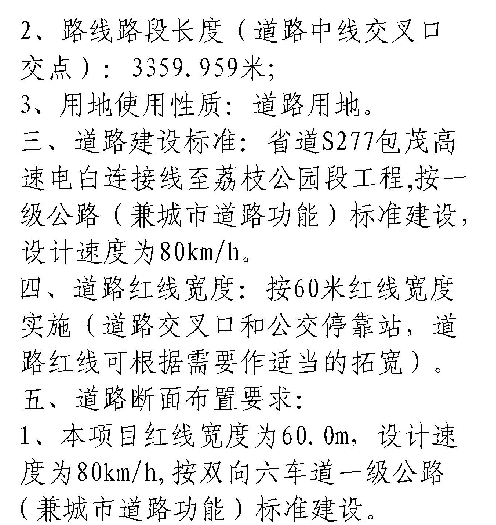
工科小王子 荣誉会员 荣誉会员 注册 2016-08-10 消息 1,219 反馈评分 196 点数 101 性别 男 2019-10-17 #7 沙院至南海段 附件 upload_2019-10-17_15-42-27.png 43.6 KB · 查看: 572
行来行去 荣誉主席 注册 2007-10-04 消息 11,328 反馈评分 794 点数 191 2019-10-17 #10 改造才有钱!三改二!四改三!五改四!如此循序渐进!能促进社会发展,能使人民群众生活水平不断提高就好!
工科小王子 荣誉会员 荣誉会员 注册 2016-08-10 消息 1,219 反馈评分 196 点数 101 性别 男 2019-10-17 #12 夕阳武士 说: 登步桥连接线呢?难道是前任屁股现任不擦?[/QUOTE 登步村的地征不下来 点击展开...
水 水东湾小城 荣誉会员 荣誉会员 注册 2014-03-29 消息 994 反馈评分 333 点数 131 2019-10-17 #13 电白征地跟招商引资方面工作比较落后,如果能加强这块工作,电白发展会更美好
txn 荣誉会员 荣誉会员 注册 2005-05-22 消息 7,983 反馈评分 558 点数 191 2019-10-17 #16 工科小王子 说: 浏览附件334625 浏览附件334626 (上图由网友“三秋桂子”制作) 广南片区路网工程 点击展开... 是水投公司负责这个项目吗?
工科小王子 荣誉会员 荣誉会员 注册 2016-08-10 消息 1,219 反馈评分 196 点数 101 性别 男 2019-10-18 #18 txn 说: 是水投公司负责这个项目吗? 点击展开... 是的
工科小王子 荣誉会员 荣誉会员 注册 2016-08-10 消息 1,219 反馈评分 196 点数 101 性别 男 2019-10-18 #19 凌凌漆 说: 楼主,这些信息哪来的? 点击展开... 广东省公共资源交易中心网站及市县自然资源局网站
胜于蓝青菜 荣誉主席 注册 2011-02-15 消息 7,455 反馈评分 320 点数 191 2019-10-20 #23 电白新闻全媒体据悉,连接高铁站一级公路及环市路东段工程,静态总投资18.074亿元。其中:连接高铁站一级公路全长20.83公里,含建设站前广场4.62公顷、水霞段16.035公里、马踏高铁段4.797公里;环市路东段8.646公里。工程采用PPP模式建设,合作期14年,其中建设期2年、运营期12年。 问问 环市东路在哪
电白新闻全媒体据悉,连接高铁站一级公路及环市路东段工程,静态总投资18.074亿元。其中:连接高铁站一级公路全长20.83公里,含建设站前广场4.62公顷、水霞段16.035公里、马踏高铁段4.797公里;环市路东段8.646公里。工程采用PPP模式建设,合作期14年,其中建设期2年、运营期12年。 问问 环市东路在哪
汉 汉鸭 教授 注册 2018-05-19 消息 3,014 反馈评分 400 点数 191 性别 男 2019-10-20 #24 胜于蓝青菜 说: 电白新闻全媒体据悉,连接高铁站一级公路及环市路东段工程,静态总投资18.074亿元。其中:连接高铁站一级公路全长20.83公里,含建设站前广场4.62公顷、水霞段16.035公里、马踏高铁段4.797公里;环市路东段8.646公里。工程采用PPP模式建设,合作期14年,其中建设期2年、运营期12年。 问问 环市东路在哪 点击展开... 四小旁边那条路,一直接通到旦场碧桂园路口,这样说够通俗了吧
胜于蓝青菜 说: 电白新闻全媒体据悉,连接高铁站一级公路及环市路东段工程,静态总投资18.074亿元。其中:连接高铁站一级公路全长20.83公里,含建设站前广场4.62公顷、水霞段16.035公里、马踏高铁段4.797公里;环市路东段8.646公里。工程采用PPP模式建设,合作期14年,其中建设期2年、运营期12年。 问问 环市东路在哪 点击展开... 四小旁边那条路,一直接通到旦场碧桂园路口,这样说够通俗了吧